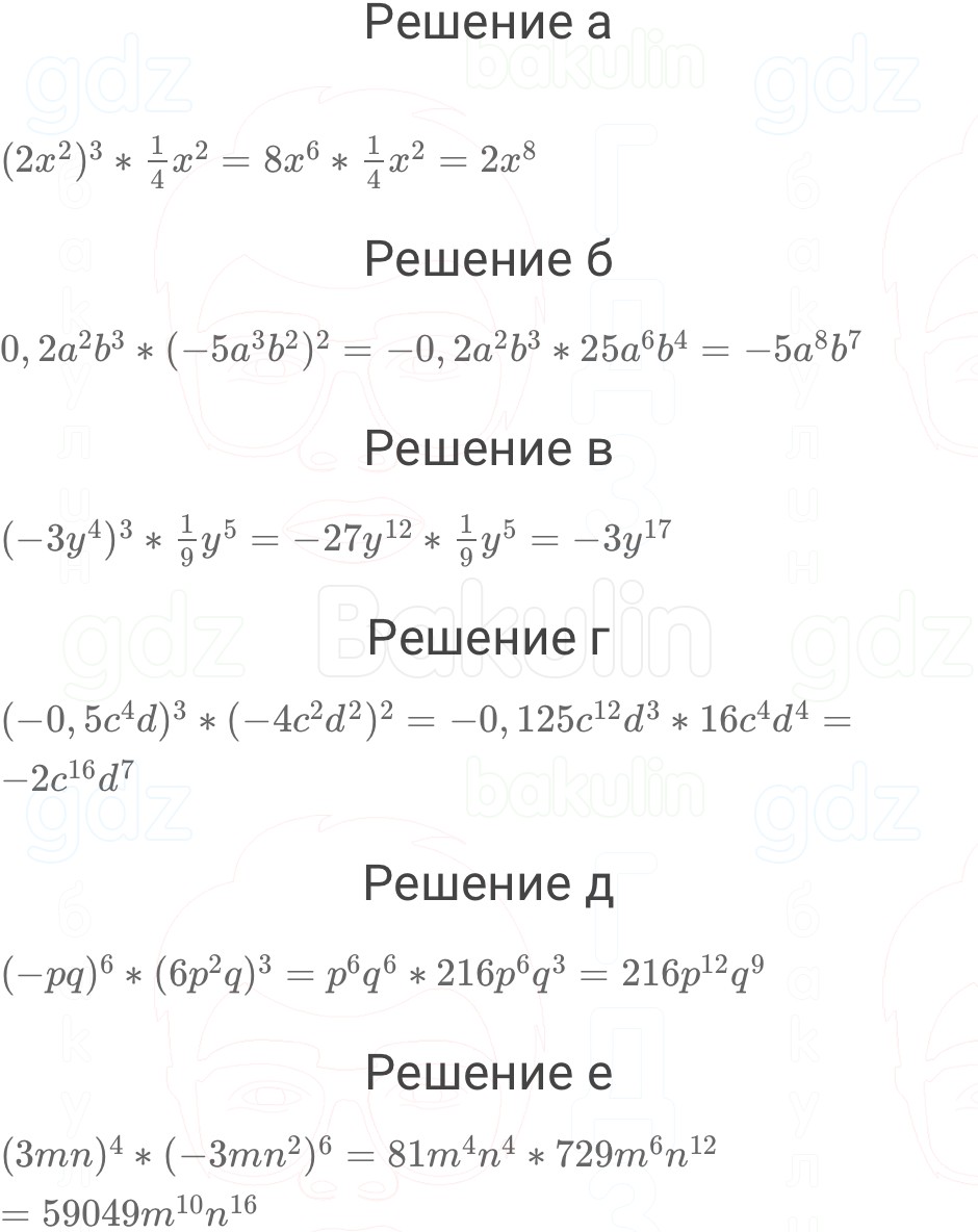
ГДЗ учебник Алгебра 7 класс Макарычев, Миндюк, Нешков, под редакцией Теляковского 2024 ФГОС Номера 612


>>>/
Правильный ответ к заданию ГДЗ учебник Алгебра 7 класс Макарычев, Миндюк, Нешков, под редакцией Теляковского 2024 ФГОСНомера, номер 612 бесплатно онлайн
Решение/Номера/

Решебник к учебнику Макарычева 2023 года и новее

ГДЗ учебник Алгебра 7 класс Макарычев, Миндюк, Нешков, под редакцией Теляковского 2024 ФГОС Номера 612

Решения к учебнику Макарычева 2013-2022 года

Другие задачи из этого решебника

Поделиться: